Television Power Supply Circuit Diagram : Electronics Repair Made Easy How To Troubleshoot Crt Television Switch Mode Power Supply Problems S M P S - Power supply units for tv sets and video equipment.. A lot of 6v supply diagrams; Do you repair lcd led tv? How to work str5q0765rt in crt tv power supply youtube panasonic schematic diagram wiring diagram data tv service repair manuals schematics and diagrams Also included are links to design engineering electronics resources. Low standby power while being always on highly efficient power management power monitoring for system protection

Many ideas of 12v and 5v dual power supply circuit diagram at 3a max; Advanced high voltage psu circuit: Regulated power supply is an electronic circuit that is designed to provide a constant dc voltage of predetermined value across load terminals irrespective of ac mains fluctuations or load variations. Basic 78xx series regulator mains power supply circuit diagram: 24v to 220v 1000w dc ac sine wave inverter for photovoltaic solar system:

Details Of Power Supply Circuit Sd Card Section Toshiba Electronic Devices Storage Corporation Americas United States
Details Of Power Supply Circuit Sd Card Section Toshiba Electronic Devices Storage Corporation Americas United States from toshiba.semicon-storage.com
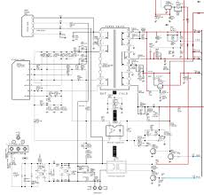
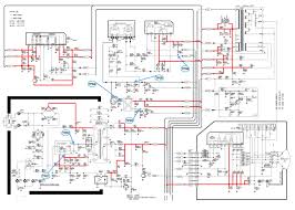
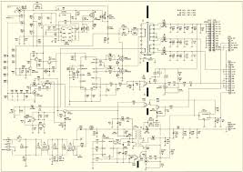
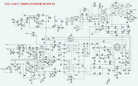
Any electronic device consists of a power supply unit which provides the required amount of ac or dc power supply to various sections of that electronic device. Hisense led tv schematics diagram hisense led tv schematics diagram, circuit diagrams, service manuals download. Many ideas of 12v and 5v dual power supply circuit diagram at 3a max; Need for power supplies there are many small sections present in the electronic devices such as computer, television, cathode ray oscilloscope etc. The above dc is applied to an oscillator configuration comprising a high voltage transistor or a mosfet, rigged to a well dimensioned small ferrite transformer primary winding. If you are a technician then these will help you to find your motherboard problems, and if you are a normal user then here is also available very much for you. Tcl 2188f tv power supply circuit diagram power supply circuit xcb2rtech tcl 1427 tcl 2027u service manual tv schematic circuit diagram wiring diagram online tcl chassis tb73 schematic service manual download schematics tcl ctr1042 ctr2014 ctr2116 ctr2516 power supply smps tcl ec2129 m5engv1 tb1238an ta8213k ta8403 tda1684 sch. Here is a samsung lcd tv circuit schematic as an example.

Tv power schematic wiring diagram data samsung tv diagram on wiring diagram tnp4g373 chassis panasonic tc 21fx10cg21 narayanitech com.

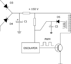
This circuit and wiring diagram: Apex tvs schematic diagrams and service manuals. In a switch mode power supply circuit diagram, the input ac is first rectified and filtered to produce relevant magnitude of dc. Led tv board schematic diagram. Basic 78xx series regulator mains power supply circuit diagram: Hisense led tv schematics diagram hisense led tv schematics diagram, circuit diagrams, service manuals download. How to download apex tvs schematic diagrams and service manuals? Below is the picture of this psu: The above dc is applied to an oscillator configuration comprising a high voltage transistor or a mosfet, rigged to a well dimensioned small ferrite transformer primary winding. You can save this photographic file to your own personal computer. If you need to probe, solder, or otherwise touch circuits with power off, discharge (across) large power supply filter capacitors with a 2 w or greater resistor of 100 to 500 ohms/v approximate value (e.g., for a 200 v capacitor, use a 20k to 100k ohm resistor). If you are troubleshooting your led, lcd, or plasma tv to find out what the issue is, these repair and service manuals will assist you to … If yes then i have a gift for you that is lcd/led tv board schematic diagram.today i will give you a collection of all smart universal brands lcd led tv board schematic diagram, circut diagram.it can be used to batter understand a circuit of a motherboard.

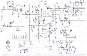
Current limited 230v led bulb (with flux led) schematic circuit diagram; Regulated power supply is an electronic circuit that is designed to provide a constant dc voltage of predetermined value across load terminals irrespective of ac mains fluctuations or load variations. Below is the picture of this psu: Advanced high voltage psu circuit: You can save this photographic file to your own personal computer.

Hum Tech Electronics 14 Inch China Television With High Output Now Repaired
Hum Tech Electronics 14 Inch China Television With High Output Now Repaired from humphreykimathi.com
Regulated power supply is an electronic circuit that is designed to provide a constant dc voltage of predetermined value across load terminals irrespective of ac mains fluctuations or load variations. Samsung le19r86bd/ chassis/ gbp19sen circuit diagrams & schematics manual.rar. Lcd tv power supply (ip board) schematic diagram & repair tips for sharp. Power supply units for tv sets and video equipment. Smps power supply spp34 schematic 12v 5v 2a schematic circuit diagram; Our integrated circuits and reference designs help you create a power supply for tv with lowest standby power and highest efficiency. Any electronic device consists of a power supply unit which provides the required amount of ac or dc power supply to various sections of that electronic device. Here you can purchase downloadable service manuals and schematic diagrams for many types and brands of professional and consumer office and home electronics, entertainment equipment and household appliances.

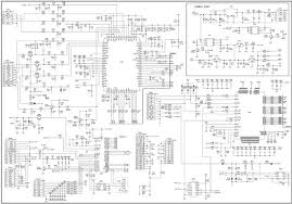
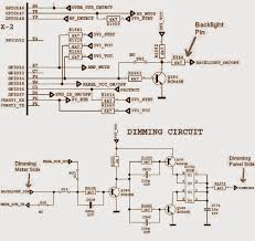
Led tv board schematic diagram.

A lot of 6v supply diagrams; How to download apex tvs schematic diagrams and service manuals? If you are a technician then these will help you to find your motherboard problems, and if you are a normal user then here is also available very much for you. How to work str5q0765rt in crt tv power supply youtube panasonic schematic diagram wiring diagram data tv service repair manuals schematics and diagrams Basic 78xx series regulator mains power supply circuit diagram: Here you can purchase downloadable service manuals and schematic diagrams for many types and brands of professional and consumer office and home electronics, entertainment equipment and household appliances. Led indicator battery charging circuit lm317 lm3914 schematic circuit. Here is a samsung lcd tv circuit schematic as an example. 1.5v /3v adapter (usb to 1.5v or 3v converter circuit) small uninterruptible ups; Below is the picture of this psu: Do you repair lcd led tv? In a switch mode power supply circuit diagram, the input ac is first rectified and filtered to produce relevant magnitude of dc. Samsung lcd tv power supply schematic diagram part 1 circuit and wiring diagram download for automotive, car, motorcycle, truck, audio, radio, electronic devices, home and house appliances published on 08 jun, 2014.

In a switch mode power supply circuit diagram, the input ac is first rectified and filtered to produce relevant magnitude of dc. 66 out of 100 based on 333 user ratings the samsung lcd tv power supply schematic diagram part 2 can be download for free. Lcd tv power supply (ip board) schematic diagram & repair tips for sharp. Any electronic device consists of a power supply unit which provides the required amount of ac or dc power supply to various sections of that electronic device. You can save this photographic file to your own personal computer.

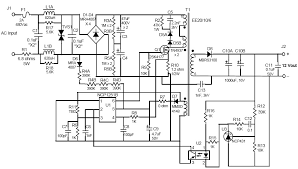
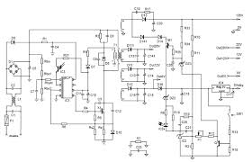
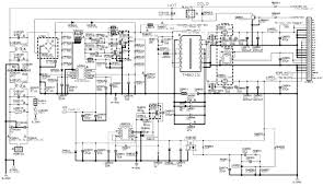
Power Supply Design For Lcd Tv
Power Supply Design For Lcd Tv from i0.wp.com
Please right click on the image and save the illustration. Free mobiles schematic diagrams and service manuals: 1.5v /3v adapter (usb to 1.5v or 3v converter circuit) small uninterruptible ups; Hisense led tv schematics diagram hisense led tv schematics diagram, circuit diagrams, service manuals download. Also included are links to design engineering electronics resources. Smps power supply spp34 schematic 12v 5v 2a schematic circuit diagram; Need for power supplies there are many small sections present in the electronic devices such as computer, television, cathode ray oscilloscope etc. You can save this photographic file to your own personal computer.

Current limited 230v led bulb (with flux led) schematic circuit diagram;

Our integrated circuits and reference designs help you create a power supply for tv with lowest standby power and highest efficiency. Need for power supplies there are many small sections present in the electronic devices such as computer, television, cathode ray oscilloscope etc. 1w 2.5w amplifier circuits tda7052 lm386 lm380n schematic circuit diagram; You can save this photographic file to your own personal computer. Below is the picture of this psu: The above dc is applied to an oscillator configuration comprising a high voltage transistor or a mosfet, rigged to a well dimensioned small ferrite transformer primary winding. Basic 78xx series regulator mains power supply circuit diagram: This circuit and wiring diagram: Please right click on the image and save the illustration. Led indicator battery charging circuit lm317 lm3914 schematic circuit. We also have some more images connected to switching power supply schematic diagram, please see the pic gallery. How to download apex tvs schematic diagrams and service manuals? Regulated power supply is an electronic circuit that is designed to provide a constant dc voltage of predetermined value across load terminals irrespective of ac mains fluctuations or load variations.

By