Schematic Diagram Of A Regulated Power Supply / 0 28v 6 8a Power Supply Circuit Using Lm317 And 2n3055 / It may have any voltage value, like 5v, 10v, 12v and many more.. Circuit design schematic of adjustable voltage regulated power supply. The construction & working of a regulated power supply is discussed below. I did not have a 7809 regulator, but i have hundreds of 7805's left from my old company. 5v regulated power supply circuit diagram. The circuit uses ic lm338k as the voltage regulator, so we will get the stable and… read more »

5v regulated power supply circuit diagram. Circuit diagram 5v power supply circuit using 7805 voltage regulator Circuits are available in low power designs as well as high power ones.generally pcb designs are made with protection circuits. A linear power supply, or an adjustable power supply, or a variable power supply can be a regulated power supply. It may have any voltage value, like 5v, 10v, 12v and many more.

Circuit Diagram Of Power Supply Diagram Base Website Power Supply Bubblediagramtemplate Preseren It
Circuit Diagram Of Power Supply Diagram Base Website Power Supply Bubblediagramtemplate Preseren It from www.mgef.org
Here this circuit diagram is for +12v regulated (fixed voltage) dc power supply.this power supply circuit diagram is ideal for an average current requirement of 1amp. Principle and application of dc stabilizing power supply. The output from an ordinary power supply is fed to the voltage regulating device that provides the final output. Can be used in multiple circuits. It includes 2 main parts. Each of the schematic is very simple to construct and will function without problems if you respect the maximum power supply ratings. This component will give a stable output voltage of 5v up to 1.5 a. In the above diagram we can see how an ordinary 7805 regulator ic could be used for creating a fixed 5v regulated output.

Hey guyz, this time i'm making a variable bench power supply.this is the most useful equipment for a hobbyist and diy maker cause while making or testing circuits, it needs different values of voltage and current.

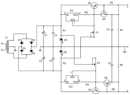
Mile slavkovic apex series is sharing many projects on the web by simplifying professional designs. It has short circuit protection , thermal overload protection. 12v bd139 power supply circuit Small inexpensive wall transformers with variable output voltage are available from any electronics shop and supermarket. Generally, electronic circuits using tubes or transistors require a source of d.c. Some circuits would be illegal to operate in most countries and others are dangerous to construct and should not be attempted by the inexperienced. The diagram below shows a partial schematic of a 450 watt atx power supply. Each of the schematic is very simple to construct and will function without problems if you respect the maximum power supply ratings. Simply said it is a power supply that can adjust the output voltage or current. This is a type of series voltage regulator. Circuit design of linear dc regulated power supply. Here this circuit diagram is for +12v regulated (fixed voltage) dc power supply.this power supply circuit diagram is ideal for an average current requirement of 1amp. Regulated power supply block diagram transformer and ac supply

It will keep a stable voltage when it has any load. So here i am giving the steps to designing a regulated power supply including which components should be chosen to have required regulated output voltage with. This power supply can be used to obtain a regulated power output, variable right from zero to 300 volts maximum. The regulated power supply is required in digital circuits, the circuits in which the components can not tolerate even 1% change in supply level like microcontroller, micro processor etc. The circuit can be very useful if you have a need of high current 12 volt supply.

Dc Regulated Power Supply Circuit Diagram With 2a Output Power Supply Circuit Circuit Diagram Seekic Com
Dc Regulated Power Supply Circuit Diagram With 2a Output Power Supply Circuit Circuit Diagram Seekic Com from www.seekic.com
This power supply can be used to obtain a regulated power output, variable right from zero to 300 volts maximum. It has short circuit protection , thermal overload protection. Some circuits would be illegal to operate in most countries and others are dangerous to construct and should not be attempted by the inexperienced. I have also made power supplies using this method, virtually identical to your schematic, with one difference. Here is an easy project / schematic of a 12v 10a power supply circuit. The power supply schematic above is taken from the datasheet of regulator lm338k manufactured national semiconductor. 12v bd139 power supply circuit In the above diagram we can see how an ordinary 7805 regulator ic could be used for creating a fixed 5v regulated output.

This circuit is a small +5v power supply, which is useful when experimenting with digital electronics.

Usually, a potentiometer is used for voltage adjustments. Power supply circuits that you can use in various power circuits such as an amphibious, preamplified, etc. 5v regulated power supply circuit diagram. But it still has the same characteristics as a fixed regulated power supply. Simply said it is a power supply that can adjust the output voltage or current. I needed the power supply right away, and there is no local source for the 7809. An important point to keep in mind is, a regulated power supply is not always designed for just constant output voltage, it may be designed for constant output current. This circuit is a small +5v power supply, which is useful when experimenting with digital electronics. It includes 2 main parts. It has short circuit protection , thermal overload protection. This is a type of series voltage regulator. So here i am giving the steps to designing a regulated power supply including which components should be chosen to have required regulated output voltage with. That's why every diy maker must hav…

It may have any voltage value, like 5v, 10v, 12v and many more. The construction & working of a regulated power supply is discussed below. 12v bd139 power supply circuit Some called it transistor series voltage regulator if you want to learn more…click. Can be used in multiple circuits.

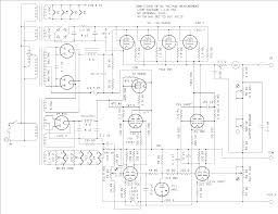
1 5 35 Volt Dc Regulated Power Supply Eeweb
1 5 35 Volt Dc Regulated Power Supply Eeweb from www.eeweb.com
It includes 2 main parts. Power supply and power control circuit diagrams / circuit schematics note that all these links are external and we cannot provide support on the circuits or offer any guarantees to their accuracy. That's why every diy maker must hav… It will keep a stable voltage when it has any load. Principle and application of dc stabilizing power supply. The variable power supply circuit is equipped with an adjustable voltage regulator to adjust the output according to the output. The circuit can be very useful if you have a need of high current 12 volt supply. The circuit is using a lm7812 voltage regulator ic.

In case you wanted to achieve a fixed 12v regulated power supply, the same configuration could be applied for getting the required results, as shown below:

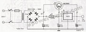
24v 2a power supply circuit diagram. Power supply circuits that you can use in various power circuits such as an amphibious, preamplified, etc. In the above diagram we can see how an ordinary 7805 regulator ic could be used for creating a fixed 5v regulated output. Some called it transistor series voltage regulator if you want to learn more…click. First power supply circuit is built with bd139, one zener diode and a few passive components. I needed the power supply right away, and there is no local source for the 7809. Datasheet of 7805 prescribes to use a 0.01μf capacitor at the output side to avoid transient changes in the voltages due to changes in load and a 0.33μf at the input side of regulator to avoid ripples if the filtering is far away from regulator. Its construction is typical for a modern computer psu with mosfet switches and active power factor correction (pfc). It includes 2 main parts. It may have any voltage value, like 5v, 10v, 12v and many more. The diagram below shows a partial schematic of a 450 watt atx power supply. So here i am giving the steps to designing a regulated power supply including which components should be chosen to have required regulated output voltage with. The regulated power supply is required in digital circuits, the circuits in which the components can not tolerate even 1% change in supply level like microcontroller, micro processor etc.

Circuit diagram 5v power supply circuit using 7805 voltage regulator schematic diagram of a power supply. Variable voltage power supply circuit using irfz44n mosfet:
By